
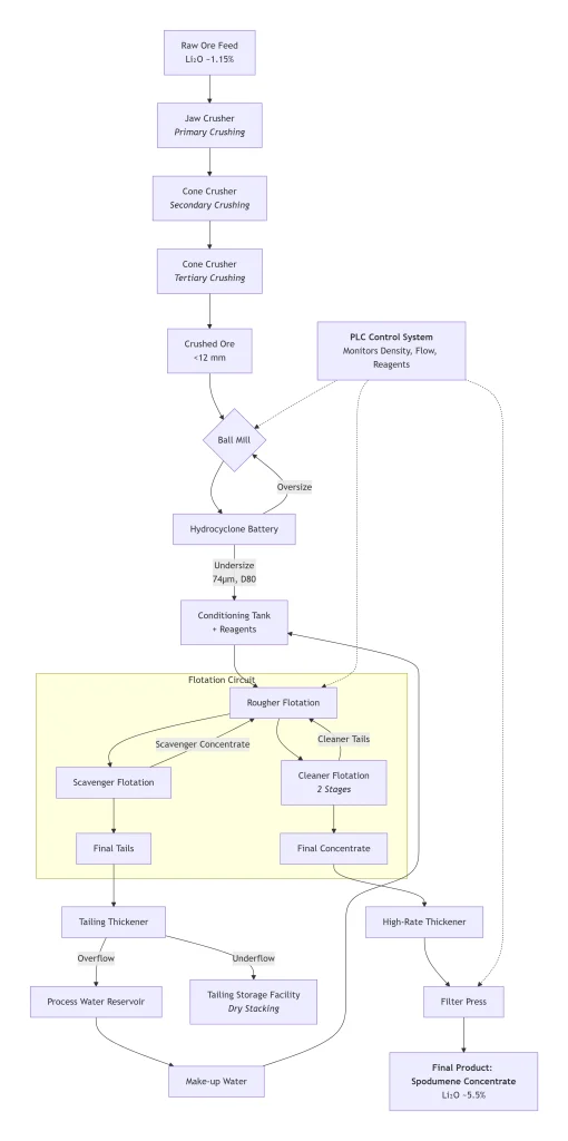
Raw Ore: Lithium-bearing pegmatite ore (mainly Spodumene)
Li₂O Grade: 1.15%
Concentrate Grade: 5.5% Li₂O
Lithium Recovery Rate: 78%
Project Capacity: 1200 tons per day
Work Scope: Ore Testing, Process Flow Sheet Design, Equipment Supply, Installation & Commissioning Guidance
Here are some photos of the project, click on the small picture to view the large picture.







Below are some ways to handle this plan. If you want to get a more detailed plan, please click the button to contact us.


Crushing Section:

Flotation Section:

Process Control & Automation:

Grinding & Classification Section:

Concentrate Dewatering & Handling:

Tailing Management & Water Recovery:

To find out more about our products and solutions, please fll out the form below and one of our experts will get back to you shortly
3000 TPD Gold Flotation Project in Shandong Province
2500TPD Lithium Ore Flotation in Sichuan
Fax: (+86) 021-60870195
Address: No.2555,Xiupu Road, Pudong, Shanghai
Copyright © 2023. Prominer (Shanghai) Mining Technology Co.,Ltd.